咨询电话:010-65268603
首页
关于我们
课程动态
师资力量
地产快讯
会员政策
联系我们
课程动态
最新课程
课程回顾
更多
新闻动态
住建部:到2025年住房和城乡建设领域科技创
高标准商品住宅,高在哪?
央行新信贷数据出炉,释放了4大房地产信号,重
2017:亚太房地产市场依然火热
2017中国房地产市场将往何处去
任志强否认楼市迎来拐点三四线城市无风险
最新课程
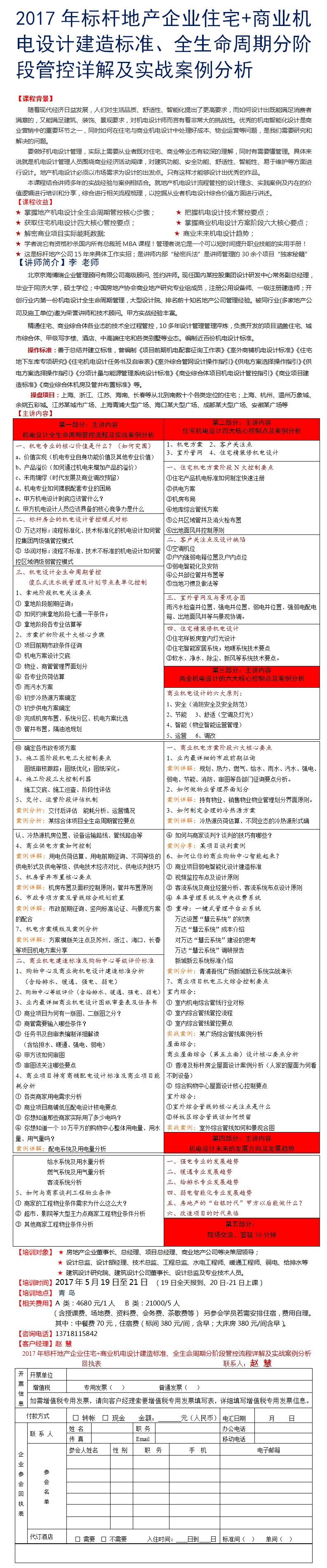
2017年标杆地产企业住宅+商业机电设计建造标准、全生命周期分阶段管控详解及实战案例分析